Asignación gratuita 2026-2030 - Instalaciones fijas

.

Las consultas relacionadas con la asignación gratuita de derechos de emisión para el periodo 2026-2030 pueden remitirse al buzón de correo electrónico: bzn-asignacion@miteco.es

 

  • Asignación gratuita para instalaciones fijas

    La asignación en la fase 4 se realiza fundamentalmente por subasta, aunque determinados sectores reciben asignación gratuita de manera transitoria. 

    Las reglas de asignación gratuita armonizadas a nivel de la UE se detallan en el Reglamento Delegado 2019/331, de 19 de diciembre de 2018, en su versión modificada por el Reglamento de Ejecución (UE) 2024/873, (FAR, por sus siglas en inglés). A nivel nacional, las reglas de asignación gratuita para 2026-2030 se han desarrollado en el Real Decreto 203/2024, de 27 de febrero.  

    La determinación de la asignación gratuita de las instalaciones se divide en dos etapas: una asignación preliminar y una asignación final. 

     

    A. Asignación preliminar

    Resulta de sumar la asignación preliminar determinada para cada una de las subinstalaciones que forman parte de la instalación. 

    Asignación preliminar de una subinstalación = HAL x BM x CLEF x F-CBAM

    Donde: 

    ▪ HAL (“historic activity level”, por sus siglas en inglés): nivel histórico de actividad para cada subinstalación, determinado utilizando los datos históricos presentados por las instalaciones en sus solicitudes de asignación gratuita.  

    ▪ BM (“benchmark”, por sus siglas en inglés): valor de referencia, aplicable a cada subinstalación. Determinado por la Comisión Europea, pendiente de aprobación para el periodo 2026 – 2030.  

    ▪ CLEF (“carbon leakage exposure factor”, por sus siglas en inglés): factor de exposición de fuga de carbono: refleja el estatus de fuga de carbono de la subinstalación: será igual a 1 para las subinstalaciones que realizan actividades expuestas a riesgo de fuga de carbono o igual al valor anual establecido en el anexo V de las FAR para el resto.  

    ▪ F-CBAM (“Carbon Border Adjustment Mechanism Factor”, por sus siglas en inglés): factor del Mecanismo de Ajuste en Frontera por Carbono: refleja la reducción progresiva de la asignación para aquellos productos incluidos en el anexo I del Reglamento (UE) 2023/956. El factor CBAM será 1 para todas aquellas subinstalaciones cuyos productos no estén incluidos en dicho anexo, salvo en el caso del hidrógeno, cuya inclusión en el ámbito CBAM puede variar. 

    La propuesta preliminar de asignación se somete a información pública. 

    Las Medidas Nacionales de Aplicación (MNA o «NIM», por sus siglas en inglés) que incluyen la asignación preliminar gratuita que corresponde a cada instalación se remiten a la Comisión Europea para su aprobación.  

     

    B. Asignación final

    Una vez calculada la asignación preliminar, para calcular la asignación final se aplica el Factor de corrección intersectorial (FCI, o CSCF por sus siglas en inglés) que se emplea para garantizar que no se supere la cantidad máxima anual de derechos de emisión que se pueden asignar de manera gratuita y respetar el porcentaje de derechos a subastar. Solo se aplica en caso necesario y se trata de un factor que establece la Comisión Europea para reducir de manera uniforme el número de derechos de emisión gratuitos para todas las instalaciones.  

    Se permite una excepción a la aplicación del FCI para aquellas instalaciones con mejor desempeño, es decir, aquellas que tengan una o más subinstalaciones con emisiones por debajo del 10% de las subinstalaciones más eficientes para el valor de referencia relevante. 

    Asignación final de una subinstalación = HAL x BM x CLEF x F-CBAM x FCI

    La asignación gratuita final de la instalación será la suma de las asignaciones de sus subinstalaciones.  

    Asignación final de una instalación = ∑ asignaciones subinstalaciones

    Además, en el caso de determinadas instalaciones (aquellas instalaciones obligadas a disponer de una auditoría energética o de un sistema de gestión energética de conformidad con la Directiva de Eficiencia Energética y aquellas que tengan subinstalaciones que estén en el 20% de las menos eficientes de la UE para cada sector) es necesario cumplir con ciertos requisitos adicionales (condicionalidades), para poder recibir el 100% de la asignación que les corresponda. 

     

    Para recibir asignación gratuita se debe entregar la siguiente documentación:  

    ▪ Informe sobre los datos de referencia (IDR), verificado y considerado satisfactorio, con todos los datos relevantes para la instalación y sus subinstalaciones del periodo de referencia (en este caso, para el periodo de asignación 2026-2030, el periodo de referencia es 2019-2023).  

    ▪ Plan metodológico de seguimiento (PMS), que haya servido de base para el IDR y que contendrá una descripción de la instalación y sus subinstalaciones, los procesos de producción y una descripción de las metodologías de seguimiento de los niveles anuales de actividad y las fuentes de datos.  

    ▪ Plan de neutralidad climática (PNC), en los casos de las instalaciones que tengan subinstalaciones de producto entre las menos eficientes de la Unión (por encima del percentil 80) y cuando estas superen el 20% de la asignación total de la instalación. Estas instalaciones han sido notificadas para hacerles saber que deben cumplir con esta obligación.  

    ▪ Informe de verificación (IV), que se elaborará de acuerdo con el Reglamento de acreditación y verificación. 

    Este esquema simplificado muestra, de forma resumida, los pasos de cada participante en el procedimiento de solicitud de asignación gratuita: 

    Infografía - solicitud asignación periodo 2026-2030

    La asignación gratuita de derechos final se aprueba por Acuerdo de Consejo de Ministros. 

    Estas asignaciones finales pueden sufrir ajustes en determinados casos a lo largo del periodo, es decir, deben ajustarse anualmente, al alza o a la baja, para reflejar los aumentos y disminuciones relevantes en los niveles de actividad de las subinstalaciones. Así se garantiza una asignación gratuita a lo largo del periodo mucho más dinámica y acorde con la situación real de la instalación. 

    En el caso de que se ponga de manifiesto que ha sido transferido un exceso de derechos de emisión en concepto de asignación gratuita a una instalación, el titular de dicha instalación deberá proceder a la devolución de dicho exceso. El procedimiento de devolución se iniciará de oficio por la Oficina Española de Cambio Climático (OECC). 

     

    Condicionalidades

    La modificación de la Directiva RCDE UE introduce nuevas condiciones para calcular la asignación gratuita de derechos de emisión. 

    1. Auditorías energéticas

    Las instalaciones obligadas a realizar auditorías energéticas o de un sistema de gestión energética (según la Directiva de Eficiencia Energética) pueden sufrir una reducción del 20% en su asignación gratuita si no se han aplicado las medidas de eficiencia recomendadas o no pueden justificar excepciones para su aplicación según las FAR. 

    2. Instalaciones con peor eficiencia para cada valor de referencia (BM) de producto

    La Comisión Europea ha identificado al 20% de las subinstalaciones menos eficientes de cada valor de referencia de producto. Si estas subinstalaciones contribuyen a más del 20% de la asignación de la instalación, esta ha debido de presentar un Plan de Neutralidad Climática (PNC). 

    En caso de no haber presentado el PNC su asignación se reducirá un 20%. 

    La reducción del 20% de la asignación gratuita no tiene carácter acumulativo, es decir, aun cuando se incumplan ambas condicionalidades el descuento aplicable será del 20% y no del 40%. 

  • Ajuste de la asignación gratuita de instalaciones fijas

    La asignación final para el periodo 2026-2030 de una instalación, aprobada por Acuerdo de Consejo de Ministros, puede sufrir variaciones dependiendo de los niveles de actividad anuales de la instalación y de otros parámetros relevantes. 

    Las reglas para los ajustes en la asignación gratuita de las instalaciones son comunes para toda la UE y se establecen en el Reglamento de Ejecución (UE) 2025/772 de la Comisión, de 16 de abril de 2025, que modifica al Reglamento de Ejecución (UE) 2019/1842, de 31 de octubre de 2019, e incluye las modificaciones introducidas en el comercio de derechos de emisión para instalaciones por la Directiva 2023/959 y en el Real Decreto 127/2026, de 18 de febrero, por el que se modifica el Real Decreto 1089/2020, de 9 de diciembre, por el que se desarrollan los aspectos relativos al ajuste de la asignación gratuita de derechos de emisión de gases de efecto invernadero en el periodo 2021-2030. 

     

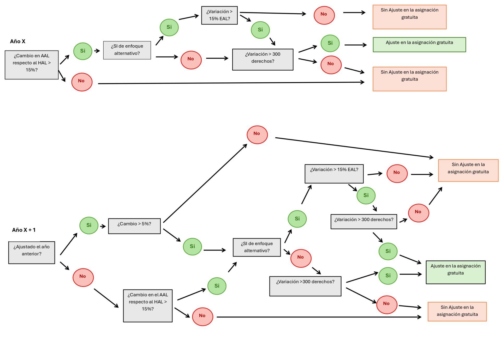
    A. Primer ajuste

    Se ajustará por primera vez la asignación de una subinstalación dada si se cumplen las siguientes condiciones: 

    - La variación del nivel medio de actividad de la subinstalación es superior o inferior al 15% con respecto al nivel histórico de actividad. 

    - La variación supera los 300 derechos de emisión en términos absolutos. 

    - Para las subinstalaciones con referencia de calor, las subinstalaciones con referencia de combustible y las subinstalaciones con emisiones de proceso, el ajuste de asignación se calculará con la media del nivel de actividad previsto y solo se aplicará el ajuste si su valor absoluto supera en un 15% el valor del nivel histórico de actividad. El Anexo I del Reglamento de Ejecución (UE) 2019/1842, de la Comisión, de 31 de octubre de 2019, y la Guía 7 sobre las modificaciones del nivel de asignación recogen más información sobre el cálculo del nivel de actividad previsto. 

    La Oficina Española de Cambio Climático valorará el cumplimiento de los requisitos relativos a las condicionalidades de eficiencia energética e informes de neutralidad climática: 

    • Eficiencia energética: Si la asignación gratuita de la instalación para 2026-2030 se hubiese reducido en un 20% por no haber demostrado la aplicación de las medidas de eficiencia energética antes de 2024 (o no se pudiesen justificar las excepciones recogidas en las FAR, o no se hubiesen aplicado medidas de reducción equivalente), la instalación puede solicitar la recuperación del 20% deducido de su asignación. Para ello, el informe sobre el nivel de actividad y su informe de verificación deben constatar que se reúnen los requisitos para recuperar la asignación. En caso contrario, se mantendrá la reducción del 20% de la asignación gratuita. Se podrá solicitar la recuperación de la asignación cada año del periodo de asignación, cuando se pueda demostrar que se han cumplido las condiciones para recuperarla. 
    • Neutralidad climática: Si en el informe de neutralidad climática verificado que presente la instalación se constata que no se han cumplido los hitos y metas establecidos en su plan de neutralidad climática para un periodo, la asignación gratuita se reducirá un 20% para el periodo siguiente. Por ejemplo, si en 2026 no queda probado que se han cumplido las metas establecidas para 2025, la asignación se reducirá un 20% en el periodo 2026-2030. Podrá recuperarse en 2031 si se demuestra en 2031 el cumplimiento de los hitos y metas establecidos en el PNC para el periodo 2026-2030.  

     

    Los titulares de las instalaciones que tengan otorgada la asignación gratuita de derechos de emisión deberán remitir a la Oficina Española de Cambio Climático, a más tardar el 28 de febrero de cada año

    - Informe sobre el Nivel de Actividad (INA)

    - Informe de Verificación (IV

    Adicionalmente, aquellas instalaciones que hayan presentado un plan de neutralidad climática deberán remitir un informe de neutralidad climática (INC), acompañado de su correspondiente informe de verificación. El primer informe de neutralidad climática debe de presentarse antes del 28 de febrero de 2026 y cada 5 años. 

    Además, el artículo 6 del Reglamento de Ejecución (UE) 2019/1842, de 31 de octubre de 2019, en su versión modificada por el Reglamento de Ejecución (UE) 2025/772, dispone de otros parámetros que se tendrán en cuenta por parte de las autoridades competentes a la hora de ajustar la asignación gratuita. 

     

    B. Ajustes posteriores

    Tras el primer ajuste, se podrán aplicar ajustes los años sucesivos cuando la variación del nivel medio de actividad supere el intervalo del 5% más próximo, por encima de la variación del 15% que causó el primer ajuste de la asignación gratuita de una subinstalación. 

    Para las subinstalaciones con referencia de calor, con referencia de combustible y con emisiones de proceso, la diferencia mencionada en el párrafo anterior se calculará a partir de la media del nivel de actividad previsto, que se calcula teniendo en cuenta la cantidad de productos producida en estas subinstalaciones y los consumos (de TJ de calor o de energía) o emisiones asociadas a esas producciones.  

    A continuación, se resume en el siguiente diagrama las condiciones para los ajustes en una instalación:

    A nivel nacional, la norma que regula los ajustes de la asignación gratuita es el Real Decreto 1089/2020, de 9 de diciembre, en su versión modificada por el Real Decreto 127/2026, de 18 de febrero. 

    Para cualquier trámite relacionado con la asignación gratuita para el periodo 2026-2030 consulte la información en este enlace .  

    Las consultas relacionadas con los ajustes a la asignación gratuita de derechos de emisión para el período 2026-2030 pueden remitirse al buzón de correo electrónico: bzn-asignacion@miteco.es

    Este esquema simplificado muestra, de forma resumida, los pasos de cada participante en el procedimiento de ajuste de asignación gratuita: 

  • Asignación gratuita para las instalaciones fijas consideradas nuevos entrantes

    Los nuevos entrantes para el periodo de asignación 2026-2030 serán aquellas instalaciones fijas que obtengan su autorización de emisión de gases de efecto invernadero con posterioridad al 30 de junio de 2024.   

    Las instalaciones que sean consideradas nuevos entrantes y quieran recibir asignación gratuita, si son elegibles para ello, deberán presentar su solicitud de asignación gratuita a la Oficina Española de Cambio Climático, a más tardar el 28 de febrero del año siguiente al primer año completo de funcionamiento (se considerará año completo desde el 1 de enero al 31 de diciembre). En caso de haber funcionado menos de un año completo, podrán, si así lo desean, presentar solicitud de asignación antes del 28 de febrero del año siguiente al año de funcionamiento parcial. 

    Las reglas armonizadas de asignación gratuita para nuevos entrantes se recogen en el Reglamento Delegado 2019/331 y el Real Decreto 203/2024.  

    La fecha de inicio de funcionamiento de un nuevo entrante que debe consignarse en el informe de nuevo entrante no podrá ser anterior a la entrada en vigor de la autorización de emisión de GEI de la instalación.  

    La asignación gratuita de los nuevos entrantes podrá ser ajustada de acuerdo con los niveles de actividad de la instalación conforme al Reglamento Ejecución (UE) 2025/772 y el Real Decreto 1089/2020, de 9 de diciembre. 

     

    Proceso de aprobación de la asignación gratuita para las instalaciones que son nuevos entrantes

    1. Aprobación del Plan Metodológico de Seguimiento (PMS): paso previo para analizar el resto de la información 

    2. Análisis de Informe de nuevo entrante y de Informe de verificación recibidos a 28 de febrero – durante este paso y el anterior se podrán requerir subsanaciones de la información presentada 

    3. Envío a otros departamentos y/o Ministerios para informe 

    4. Envío a Comisión Delegada del Gobierno para Asuntos Económicos 

    5. Trámite de información pública 

    6. Modificaciones tras el trámite de información pública si fuese necesario 

    7. Envío a la Comisión Europea para visto bueno 

    8. Tramitación para aprobación por Consejo de Ministros. 

    Es un proceso largo y con participación de varios actores que puede alargarse varios meses, por lo que no se garantiza que la instalación vaya a recibir la asignación antes de que tenga que realizar su primera entrega de derechos.  

    Encontrará más información sobre la solicitud de asignación gratuita como nuevo entrante en este enlace.

     

    Cese de instalaciones y subinstalaciones

    Si una instalación o subinstalación cesa sus actividades, no tendrá derecho a la asignación gratuita para el resto del año natural a partir del día del cese de las actividades, a prorrata, y la asignación gratuita de dicha instalación o subinstalación se fijará en cero a partir del año siguiente al del cese de las actividades. 

    Las instalaciones que cesen su actividad deberán remitir un informe sobre el nivel de actividad indicando las fechas de cese de cada subinstalación. Es necesario que la fecha de cese de la instalación conste en el documento por el que la comunidad autónoma revoca la autorización de emisión de GEI, y que esta fecha sea coherente con la indicada en el informe de nivel de actividad que comunique el cese. 

    Se recomienda que las instalaciones que cesen actividad lo comuniquen lo antes posible a la autoridad competente de la comunidad autónoma y a la Oficina Española de Cambio Climático. Asimismo, cuando cese una subinstalación, se recomienda remitir cuanto antes a la Oficina Española de Cambio Climático un INA con la fecha de cese de la subinstalación. 

  • Documentos relevantes para la asignación gratuita

    Informe sobre los Datos de Referencia (IDR):

    Elaborado por la instalación, contiene datos sobre la actividad del periodo de referencia de la instalación, por subinstalaciones. Tiene que estar verificado por un verificador acreditado.  

    Se presenta a la Oficina Española de Cambio Climático como parte de la solicitud de asignación. 

    Plan Metodológico de Seguimiento (PMS)

    Elaborado por la instalación, recoge las metodologías que utilizará esa instalación para determinar todos los datos necesarios para calcular la asignación gratuita, como los diferentes niveles de actividad, flujos de entradas y salidas de la instalación y subinstalaciones (combustibles, productos, calor, energía, gases residuales, etc.).  

    Tiene que estar aprobado por la Oficina Española de Cambio Climático. Es necesario que el titular de la instalación lo modifique cuando se produzca cualquier cambio en la instalación.  

    Informe sobre el Nivel de Actividad (INA)

    Elaborado por la instalación, debe presentarse anualmente (antes del 28 de febrero) a la Oficina Española de Cambio Climático para que esta determine si es necesario o no ajustar la asignación de la subinstalación o subinstalaciones de la instalación. Contiene los datos de actividad de la instalación estimados en línea con las metodologías aprobadas en el PMS. 

    Tiene que estar verificado por un verificador acreditado.  

    Informe de Verificación (IV)

    El Informe de Verificación (IV) es un informe donde los verificadores concluyen si el documento que se verifica es conforme a la normativa y no contiene inexactitudes importantes. Son elaborados por verificadores acreditados y se presentan a la Oficina Española de Cambio Climático (en el caso del INA) o a la comunidad autónoma (en el caso del Informe Anual de Emisiones) según competencias, junto con los documentos que verifican. 

    La solicitud de asignación inicial del periodo 2026-2030 debe ir acompañada por un informe de verificación. 

    Plan de Neutralidad Climática (PNC)

    Las instalaciones que hayan recibido notificación a este respecto por parte de la Oficina Española de Cambio Climático, deberán presentar, junto con su solicitud de asignación para el periodo 2026-2030, un Plan de Neutralidad Climática, de conformidad con el Reglamento de Ejecución (UE) 2023/2441 de la Comisión, de 31 de octubre de 2023. 

    Informe de neutralidad climática (INC)

    El titular que haya presentado un plan de neutralidad climática deberá remitir un informe de neutralidad climática, acompañado de su correspondiente informe de verificación. El primer informe de neutralidad climática debe de presentarse antes del 28 de febrero de 2026 y los sucesivos antes del 28 de febrero cada 5 años. 

    Informe de verificación del informe de neutralidad climática (IV del INC)

    Es un informe donde los verificadores concluyen si el informe de neutralidad climática cumple con los hitos y metas contemplados en el PNC. Si el verificador detecta errores en los datos del INC o incumplimientos en el PNC, requerirá al titular su corrección conforme a lo establecido en el Reglamento de verificación y acreditación. 

  • Procedimientos relacionados con la asignación gratuita

    Pulsando en la siguiente imagen podrán acceder a más información sobre los procedimientos relacionados con la asignación gratuita. 


    Banner tramitación