Asignación gratuita 2026-2030 - Instalaciones fijas

.

Las consultas relacionadas con la asignación gratuita de derechos de emisión para el periodo 2026-2030 pueden remitirse al buzón de correo electrónico: bzn-asignacion@miteco.es

  • Asignación gratuita 2026-2030 para instalaciones fijas

    La solicitud de asignación para el periodo 2026-2030 para las instalaciones fijas incluidas en el ámbito de aplicación de la Directiva 2003/87/CE, y que sean elegibles para recibirla, podrá presentarse a más tardar el 31 de mayo de 2024.

    Deberá incluir:

    • Un informe sobre los datos de referencia, utilizando la plantilla desarrollada por la Comisión Europea para el periodo 2026-2030.
    • Un plan metodológico de seguimiento, también usando la plantilla proporcionada por la Comisión Europea para el periodo 2026-2030.
    • Un Plan de Neutralidad Climática, si tiene la obligación de presentarlo (habrá recibido notificación de la Oficina Española de Cambio Climático al respecto) de acuerdo con el Reglamento de Ejecución (UE) 2023/2441 de la Comisión de 31 de octubre de 2023 .
    • Un informe de verificación, elaborado y firmado por un tercero independiente acreditado de acuerdo con la normativa aplicable.

     

    Se establecerán los procedimientos pertinentes en la sede electrónica de MITECO para la presentación de las solicitudes de asignación. 

    Infografía - solicitud asignación periodo 2026-2030

    Con respecto a este tema hay dos modificaciones relevantes:

    En primer lugar, estarán fuera del ámbito de aplicación de la Directiva 2003/87/CE, tras la modificación de 2023, las instalaciones cuando, durante el anterior período de cinco años pertinente a que se refiere el artículo 11, apartado 1, párrafo segundo, las emisiones procedentes de la combustión de biomasa que cumplan los criterios establecidos en el artículo 14 (es decir, las emisiones cuyo factor de emisión sea cero por la aplicación de los criterios de sostenibilidad y reducción de emisiones) contribuyan de media a más del 95% de la media del total de las emisiones de gases de efecto invernadero. Esta cláusula aplica desde el 1 de enero de 2026, es decir, estas instalaciones ya no deberán contar con autorización de emisión para el periodo 2026-2030. El periodo de referencia de 5 años para determinar si se cumple o no este criterio para 2026-2030 es el periodo 2019-2023. En el periodo 2021-2025 solamente estaban excluidas las instalaciones que quemaban exclusivamente biomasa (es decir, se ha disminuido el umbral del 100% al 95%).

    En segundo lugar, se ha establecido que los dispositivos que usen exclusivamente biomasa sí cuentan en la regla de la suma de MW para comprobar si se supera o no el umbral de 20MW de potencia térmica nominal, que con anterioridad no se contemplaban en esta suma. Esta es la consecuencia de eliminar, del apartado 3 del anexo I, la referencia a que “las unidades que utilizan exclusivamente biomasa no deben tenerse en cuenta a los efectos de este cálculo”. Esto quiere decir que, a 1 de enero de 2026, deberán haberse incluido estos dispositivos en el cálculo de la potencia instalada de las instalaciones, lo que, previsiblemente, podría tener como consecuencia la inclusión de nuevas instalaciones en el comercio de derechos de emisión de la UE.

    Por un lado, se ha añadido, en esta tabla, la siguiente referencia: “a partir del 1 de enero de 2024, combustión en instalaciones de incineración de residuos urbanos con una potencia térmica nominal total superior a 20 MW, a efectos de los artículos 14 y 15”. Hasta ahora las incineradoras de todo tipo estaban fuera del ámbito de aplicación de la directiva. Esto quiere decir que, a 1 de enero de 2024, estas instalaciones entran en el comercio de derechos de emisión de la UE a efectos de seguimiento, notificación y verificación. De momento no hay indicaciones claras sobre la necesidad de que estas incineradoras tengan que disponer de autorización de emisión hasta el momento en el que adquieran obligaciones de entrega de derechos, si esto ocurre (podría ser a partir de 2028), aunque la Comisión Europea recomienda que haya un documento legal que establezca las obligaciones de seguimiento y notificación (un plan de seguimiento aprobado por la autoridad competente).

    Por otro lado, se han introducido otros cambios en la tabla, que afectan a la definición de actividades ya existentes, y que también tienen efecto desde el 1 de enero de 2024, y puede afectar a determinadas autorizaciones de emisiones:

    1. Refino: se elimina la referencia a “petróleo” y se añade umbral de potencia térmica nominal >20MW
    2. Producción de arrabio o acero: producción de hierro o acero (para incluir todos los procesos de producción dentro de esta categoría)
    3. Producción de aluminio primario: se añade “o alúmina”
    4. Secado o calcinación de yeso o producción de placas de yeso laminado y otros productos de yeso: eliminado umbral de 20MW, se añade un umbral de capacidad de producción >20t/día
    5. Producción de negro de humo: se elimina el umbral de 20 MW y se sustituye por un umbral de capacidad de producción > 50t/día
    6. Producción de hidrógeno (H2) y gas de síntesis: todos los procesos de producción y cambio de umbral de > 25 t/día a un umbral de capacidad de producción > 5 t/día
    7. Transporte de GEI para almacenamiento: se añade “excluidas las emisiones cubiertas por otra actividad de esta directiva” y se elimina la limitación de que el transporte sea por tubería

    Como novedades principales de la modificación de la Directiva, en lo que se refiere al cálculo de las cantidades a asignar de manera gratuita, se presentan las condicionalidades de la asignación por eficiencia energética y la condicionalidad para las instalaciones menos eficientes de cada valor de referencia de producto.

    Para la solicitud de asignación del periodo 2026-2030 y sucesivos, las instalaciones obligadas por la Directiva de Eficiencia Energética (en su versión de 2012, no la adoptada en 2023) a disponer de una auditoría energética o un sistema de gestión pueden ver reducida su asignación en un 20% si no cumplen con las medidas de eficiencia recomendadas.

    Para ello, hay que valorar, en primer lugar, si las instalaciones tienen esta obligación. En caso de tenerla, el siguiente paso es analizar si han recibido recomendaciones de aplicar medidas de eficiencia energética. Si no es así, no habrá cambios en su asignación gratuita. Si sí han recibido recomendaciones, hay que analizar si las inversiones para aplicarlas son desproporcionadas y si el plazo de amortización es mayor de 3 años. En estos dos supuestos también estarán excluidas de la penalización. Si no se cumplen estos supuestos, habrá que analizar si la instalación ha ejecutado las mejoras o no, o si ha aplicado medidas equivalentes. Si se valora esto último de forma satisfactoria no se aplicará la penalización a la asignación, en caso contrario, se reducirá la asignación gratuita en un 20%.

    La Comisión Europea identificará, en base a los datos de los años 2016 y 2017, el 20% de las subinstalaciones de cada valor de referencia de producto que han sido menos eficientes (instalaciones que están entre el 20% de instalaciones con más emisiones por tonelada de producto de cada valor de referencia). Se valora entonces si estas subinstalaciones contribuyen en más del 20% a la asignación total de la instalación. Las instalaciones afectadas, que habrán sido debidamente notificadas, tendrán que presentar el 31 de mayo de 2024, junto con su solicitud de asignación gratuita para el periodo 2026-2030, un Plan de Neutralidad Climática (PNC) de acuerdo con el Reglamento de Ejecución (UE) 2023/2441.

    Si una instalación con una subinstalación entre las identificadas por la Comisión Europea como menos eficiente no presenta el PNC a tiempo, ni en línea con el Reglamento de Ejecución 2023/2441, se reducirá la asignación de la instalación en un 20%.

    Se elimina la definición de generador eléctrico y las cuestiones relacionadas con esta definición, como la aplicación de un factor multiplicador que reducía la asignación gratuita a instalaciones que tenían esta condición (Factor de reducción lineal, FRL). A efectos de asignación, salvo por el hecho de que no reciben asignación gratuita por la electricidad generada, estas instalaciones serán tratadas como cualquier otra instalación no considerada generador.

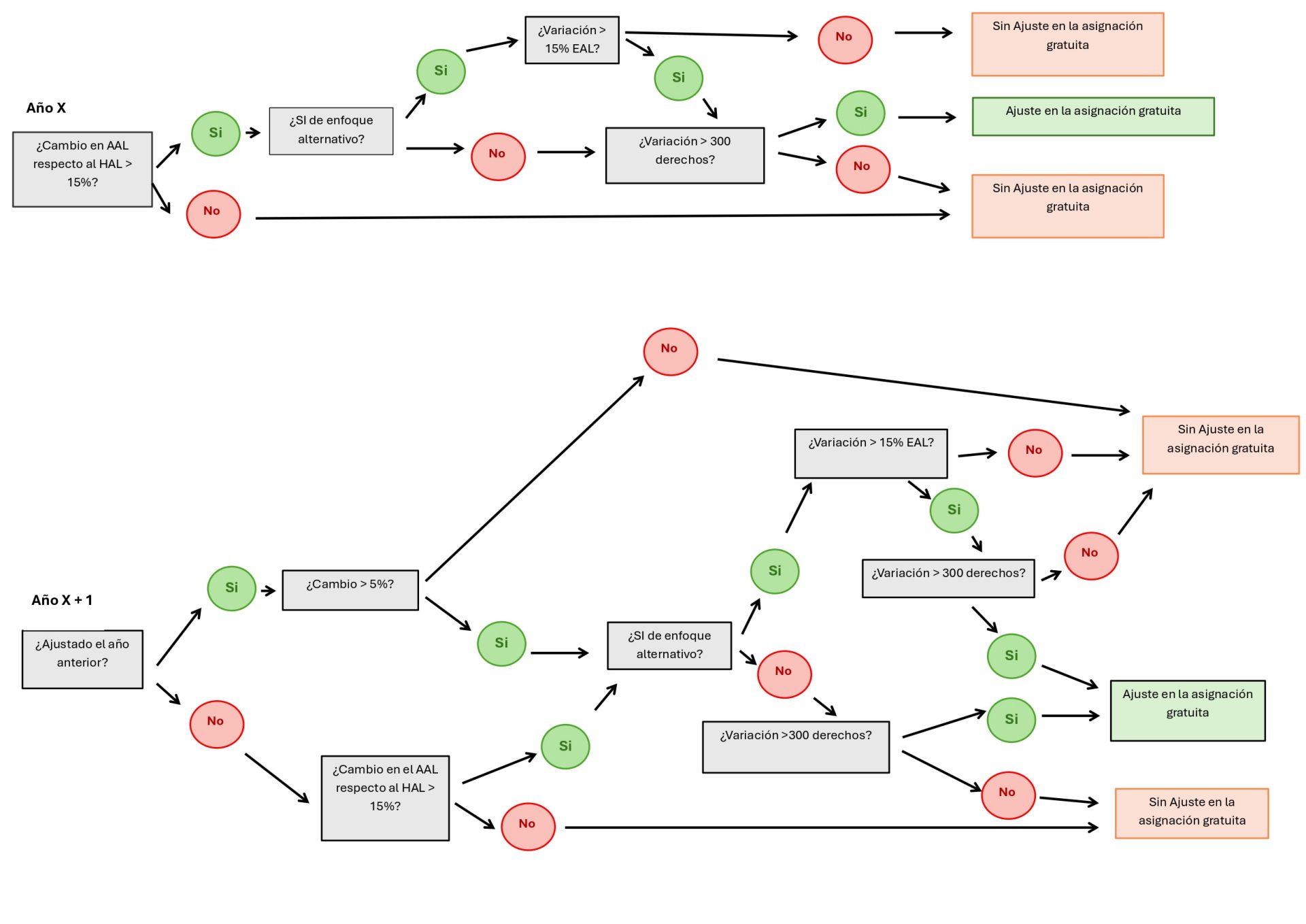
  • Ajuste de la asignación gratuita de instalaciones fijas

    Los ajustes comenzarán en el año 2026. El reglamento de ajustes que aplica al periodo 2021-2030 será modificado para adaptarlo a las modificaciones introducidas en el comercio de derechos de emisión para instalaciones por la Directiva 2023/959. 

  • Asignación gratuita para las instalaciones fijas consideradas nuevos entrantes

    Los nuevos entrantes para el periodo de asignación 2026-2030 serán aquellas instalaciones fijas que obtengan su autorización de emisión de gases de efecto invernadero con posterioridad al 30 de junio de 2024. 

  • Documentos relevantes para la asignación gratuita

    Informe sobre los Datos de Referencia (IDR):

    Elaborado por la instalación, contiene datos sobre la actividad del periodo de referencia de la instalación, por subinstalaciones. Tiene que estar verificado por un verificador acreditado. 

    Se presenta a la Oficina Española de Cambio Climático como parte de la solicitud de asignación.

    Plan Metodológico de Seguimiento (PMS)

    Elaborado por la instalación, recoge las metodologías que utilizará esa instalación para determinar todos los datos necesarios para calcular la asignación gratuita, como los diferentes niveles de actividad, flujos de entradas y salidas de la instalación y subinstalaciones (combustibles, productos, calor, energía, gases residuales, etc.). 

    Tiene que estar aprobado por la Oficina Española de Cambio Climático. Es necesario que el titular de la instalación lo modifique cuando se produzca cualquier cambio en la instalación. 

    Informe de Verificación (IV)

    El Informe de Verificación (IV) es un informe donde los verificadores concluyen si el documento en cuestión es conforme a la normativa y no contiene inexactitudes importantes. Son elaborados por verificadores acreditados y se presentan a la OECC o a la Comunidad Autónoma según competencias, junto con los documentos que verifican.

    La solicitud de asignación inicial del periodo 2026-2030 debe ir acompañada por un informe de verificación.

    Plan de Neutralidad Climática (PNC)

    Las instalaciones que hayan recibido notificación a este respecto por parte de la Oficina Española de Cambio Climatico, deberán presentar, junto con su solicitud de asignación para el periodo 2026-2030, un Plan de Neutralidad Climática, de conformidad con el Reglamento de Ejecución (UE) 2023/2441 de la Comisión de 31 de octubre de 2023 

  • Procedimientos relacionados con la asignación gratuita

    Pulsando en la siguiente imagen podrán acceder a más información sobre los procedimientos relacionados con la asignación gratuita. 


    Banner tramitación